Even though the crypto mainstream adoption is celebrating a breakthrough with the SEC’s recent approval of bitcoin spot EFTs, the landscape is still seeing some acid rain fall-out from FTX bankruptcy and pending regulatory SEC actions against other crypto exchanges.
On February 1, 2024, Genesis Global Holdco, a Digital Currency Group (DCG) subsidiary, settled a lawsuit with the US Securities and Exchange Commission (SEC) for $21 million. The settlement is in exchange for the SEC’s civil lawsuit against Genesis over its Gemini Earn program.
Business and regulatory legal wrangling is famous for its complexity. On top of that, Genesis Global has various business units, and the name “Genesis” is similar to “Gemini,” so it can be confusing.
You are not alone if you’re having trouble keeping it all straight. A full accounting of the Genesis Global problems requires a deep investigative dive.
This post offers a starting place with an overview, some background, an update on the most recent ruling, and links to more in-depth information.
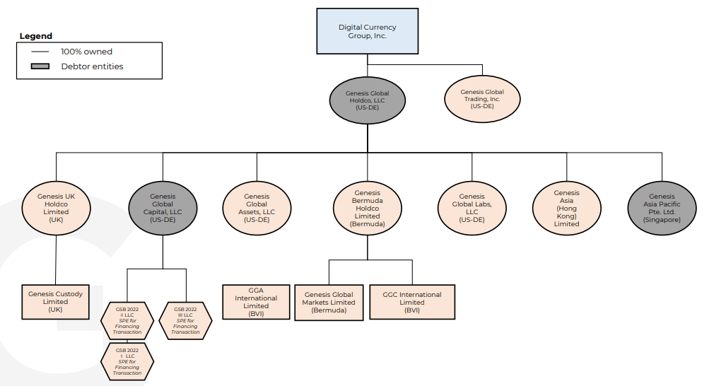
What is Genesis Global?
As you can see, the Genesis Global group has several corporate structures, all owned by Digital Currency Group, Inc.

For our purposes, we’ll refer to mainly two:
- Genesis Global Trading is a cryptocurrency firm headquartered in New York City that offers various services, including over-the-counter (OTC) trading, prime brokerage, and lending.
- Genesis Global Capital (GGC) is a subsidiary of Genesis Global Trading. GGC partnered with the Gemini cryptocurrency exchange on the Gemini Earn program, which offered interest-bearing accounts for crypto deposits.
The lawsuit and settlement targeted GGC’s Gemini Earn program, not the broader Genesis Global Trading activities.
What Is the Gemini Crypto Exchange?
Gemini Exchange is a cryptocurrency trading service that combines an exchange, a custodial service, and a trading platform. Some say it’s a beginner-friendly exchange that’s well-regarded for security. According to Forbes, here are some ways Gemini Exchange differs from other exchanges:
- Custodial Service: Gemini’s custodial service holds $200 million in insurance for its crypto holders.
- Fees: Gemini charges higher transaction fees than other popular exchanges. Gemini also charges a fee for withdrawing crypto.
- Availability: Gemini is among the few leading exchanges in all US states.
- Features: Gemini provides features that support institutional investors. Gemini ActiveTrader offers advanced charting and multiple order types.
- Security: Gemini has never suffered a hack.
With custodial insurance and a solid security track record, you can see how Gemini appealed to Genesis Global as a partner for the Earn program.
What Was the Gemini Earn Program?
The Gemini Earn program was a crypto lending product offered by the Gemini cryptocurrency exchange in collaboration with GGC.
Crypto investors (and twin brothers) Cameron and Tyler Winklevoss founded the Gemini cryptocurrency exchange in 2014. Gemini was the 17th largest crypto exchange at the time of this writing.
Additional details about the Gemini Earn program include:
- Interest Rates: Advertised rates were attractive, reaching up to 8.05% APY, depending on the cryptocurrency and deposit duration.
- Eligibility: Only US residents could participate, with specific requirements based on location and individual circumstances.
- Structure: Gemini acted as the custodian, holding user deposits. Genesis then borrowed these deposits, paying interest.
Launched in October 2021, the program allowed users to deposit specific cryptocurrencies (like Bitcoin, Ethereum, and stablecoins) and earn interest on their holdings. The interest came from Genesis lending the deposited assets to institutional borrowers, generating returns partially shared with depositors.
Why Did the SEC Sue Genesis Global Capital in January 2023?
The SEC sued GGC for the unregistered offer and sale of securities through the Gemini Earn program. Here’s a breakdown of the key reasons:
- Securities Classification: The SEC argued that the program offered investment contracts under securities regulations. They identified two tests to support this claim: the Howey Test and the Reves Test.
- Lack of Registration: If the offered product qualifies as a security, it must be registered with the SEC unless exempt. According to the SEC, GGC did not appropriately register the program, bypassing vital disclosures designed to protect investors.
- Regulatory Uncertainties: The broader crypto industry lacks clear and comprehensive regulations, especially surrounding lending platforms. The SEC aimed to send a message about its expectations for compliance and investor protection.
- Concerns about Investor Protection: The SEC expressed concerns about potential risks faced by investors using the program, including:
-
- Volatility: Cryptocurrencies are known for their volatility, which could expose investors to significant losses.
- Limited Information: Investors might not have sufficient information about the risks and complexities involved.
- Market Manipulation: Potential for market manipulation due to the program’s size and opaqueness.
Recent Events Leading to the SEC Settlement with Genesis
In April, GGC and the SEC settled the lawsuit, with Genesis agreeing to pay a $100 million penalty and cease the unregistered offering of securities.
As part of a settlement with the SEC in April 2023, Genesis agreed to cease the unregistered offer of securities. Consequently, the Gemini Earn program shut down permanently.
On February 1, 2024, Genesis Global Holdco, a Digital Currency Group (DCG) subsidiary, settled a lawsuit with the SEC for $21 million. The settlement will allow Genesis to avoid the costs of the SEC lawsuit and instead focus on repaying customers who suffered losses.
The SEC is second in line after customers who suffered losses. Genesis will only pay the $21 million fine (if it can) after it fully repays customers in its bankruptcy.
The deal will help Genesis avoid the costs and risks of defending itself from an SEC lawsuit that had accused the company of illegally selling securities.
Conditions of the February SEC Settlement with Genesis
As of February 1, 2024, the settlement agreement between the US Securities and Exchange Commission (SEC) and the crypto lender Genesis Global includes the following conditions:
- Genesis agrees to pay a $21 million civil penalty.
- The penalty will take a back seat to all other claims, including administrative, priority, secured, and general unsecured claims.
- Genesis will only pay the SEC if it can fully repay customers and other claims in its bankruptcy.
- The settlement agreement allows debtors to avoid “extensive litigation costs.”
- The settlement agreement aims to mitigate the costs and uncertainties associated with prolonged litigation.
The settlement agreement allows Genesis to focus on making the most of recoveries for creditors. Genesis neither admits to nor denies the allegations of wrongdoing.
2 Key Takeaways for Crypto Investors From the SEC vs. Genesis Settlement
The SEC’s settlement with Genesis offers a mixed bag for crypto investors.
On the positive side, the case brings some regulatory clarity, potentially deterring non-compliant products and fostering safer offerings. It highlights the need for investor awareness regarding legal frameworks and potential risks.
Cautionary takeaways include ongoing regulatory uncertainty and erosion of trust, which may impact market sentiment. Investors should expect stronger scrutiny of crypto lending products, potentially limiting accessibility.
Overall, the SEC settlement with Genesis serves as a reminder of the evolving regulatory landscape for crypto investments. While positive aspects like increased clarity and potential for safer products exist, investors must stay informed about changing regulations and exercise caution when navigating this dynamic market.
Moving Ahead After the SEC Settlement With Genesis Global Capital
Genesis’ troubled journey is one for the crypto evolution history books. Another area that continues to evolve is tax law around cryptocurrency and investments.
Do you invest in crypto? One thing is sure: if you invest in Bitcoin or other cryptocurrencies, you must plan for tax time. ZenLedger can help you stay organized.
Our platform aggregates transactions across exchanges, computes your capital gain or loss, and generates the necessary paperwork. In addition, you can identify opportunities to reduce your tax burden using strategies like tax-loss harvesting.
This material has been prepared for informational purposes only and should not be interpreted as professional advice. Please seek independent legal, financial, tax, or other advice specific to your particular situation.